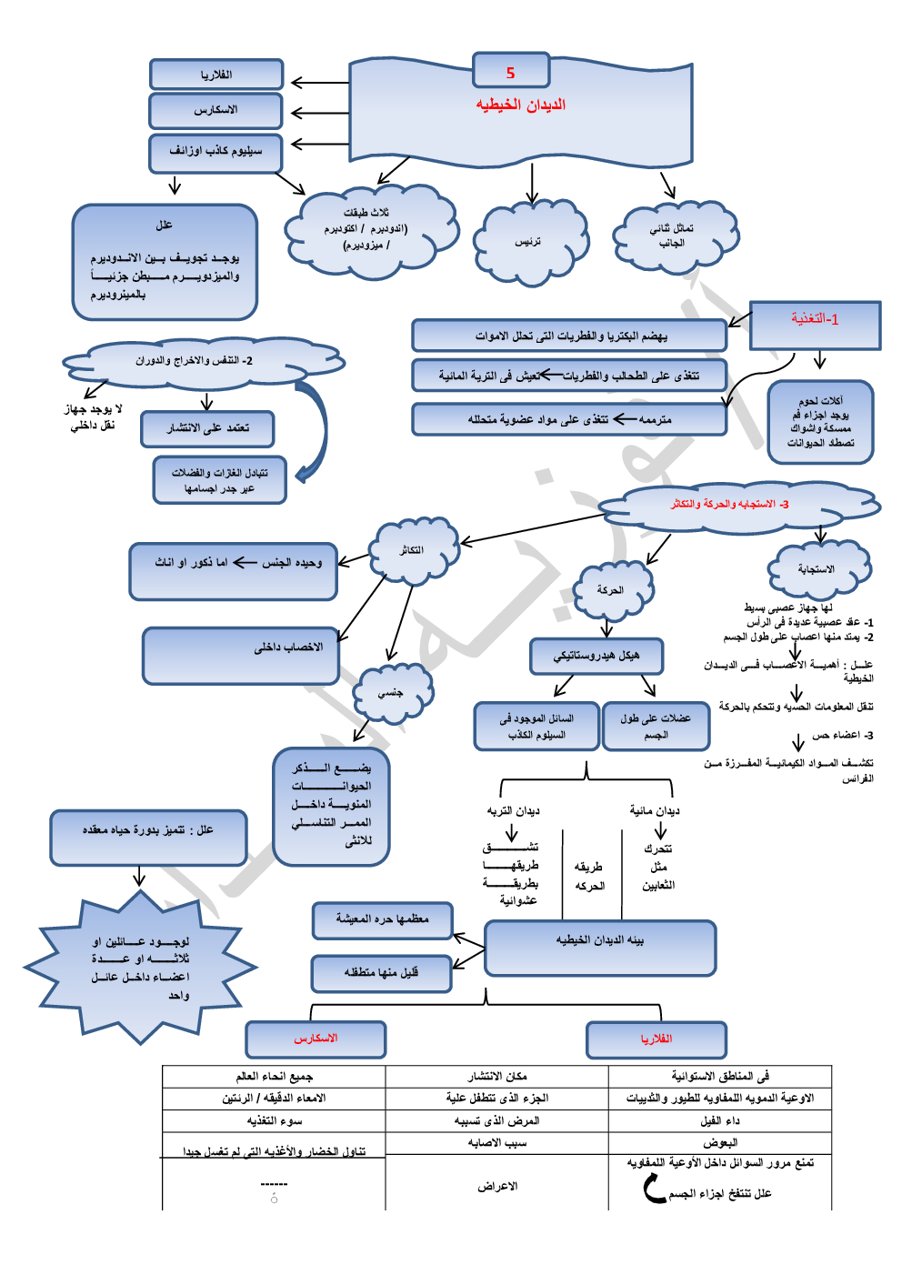
من 16